Rejestracja na forum została wyłączona. Obecnie forum pełni rolę archiwum wiedzy zebranej na przestrzeni lat.
maniekgd
Posty: 27
Rejestracja: 2012-03-07, 15:52
Lokalizacja: gdańsk

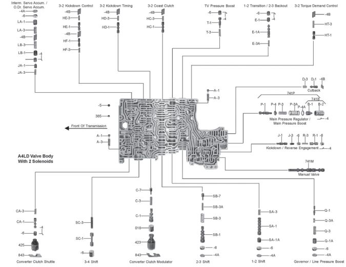
sterownik A4LD 2 schematy KTÓRY JEST PRAWIDŁOWY ?! ?! ?!

2012-03-16, 11:20

witam
zanim rozebralem swoj sterownik szukalem zdjec i schematow rozebranych na czesci pierwsze sterownikow i tu niespodzianka !!!

mam dwa pozornie takie same ale jednak nie takie same schematy
zauwazylem dwa bledy w jednym schemacie (zdjecie)

kto odpowie mi na pytanie , który jest dobry a w ktorym jest pomylka ???

chodzi o kolejnosc elementow w kanalach zaznaczonych żółtym kolorem
Załączniki
A4LD Valve Body Parts 2 Solenoid,,,,,.jpg
A4LD Valve Body Parts 2 Solenoid,,,,,.jpg (46.09 KiB) Przejrzano 4075 razy
steuerung_175123.JPG
steuerung_175123.JPG (60.5 KiB) Przejrzano 4071 razy
Ostatnio zmieniony 2012-03-16, 12:19 przez maniekgd, łącznie zmieniany 7 razy.

Awatar użytkownika
Hubi
Posty: 4159
Rejestracja: 2007-08-14, 13:07
Lokalizacja: Warszawa/Świnoujście
Model Explorera: EX I 1994 hotwheels

Re: sterownik A4LD 2 schematy KTÓRY JEST PRAWIDŁOWY ?! ?! ?!

2012-03-16, 20:59

mówisz i masz ;)
Załączniki
zawor2.PNG
zawor1.PNG
w EXI nie ma rzeczy trudnych - czasem tylko są czasochłonne :chillout: 517015460

maniekgd
Posty: 27
Rejestracja: 2012-03-07, 15:52
Lokalizacja: gdańsk

Re: sterownik A4LD 2 schematy KTÓRY JEST PRAWIDŁOWY ?! ?! ?!

2012-03-16, 21:32

wielkie dzieki :-D
tak jak podejrzewalem , ale stwierdzilem ze lepiej zapytac hehe
czyli ksiazkowy schemat PRAWIDŁOWY , a fotka z dwiema pomyłkami hehe
a tak ładnie poukladane (cholera nie pamietam gdzie znalazlem tą fotkę , bo bym napisał ku przestrodze ... )

wielkie dzięki za pomoc Hubi :-)

Awatar użytkownika
mastan
Posty: 551
Rejestracja: 2007-08-18, 22:40
Lokalizacja: Kwidzyn, pomorskie

Re: sterownik A4LD 2 schematy KTÓRY JEST PRAWIDŁOWY ?! ?! ?!

2012-03-16, 23:11

A tak przy okazji jeśli już tu jest ten pierwszy schemat ,to proponuję element P4 z głównego regulatora ciśnienia wypełnić podkładką o grubości 2mm ,poprawi to pracę skrzyni .
Ostatnio zmieniony 2012-03-17, 00:14 przez mastan, łącznie zmieniany 2 razy.
Samochód będzie ci służyć do końca życia,jak będziesz nim bardzo szybko jeździł.

maniekgd
Posty: 27
Rejestracja: 2012-03-07, 15:52
Lokalizacja: gdańsk

Re: sterownik A4LD 2 schematy KTÓRY JEST PRAWIDŁOWY ?! ?! ?!

2012-03-17, 09:36

A tak przy okazji jeśli już tu jest ten pierwszy schemat ,to proponuję element P4 z głównego regulatora ciśnienia wypełnić podkładką o grubości 2mm ,poprawi to pracę skrzyni .
"wypełnić" tzn zamienić na podkładkę grubości 2mm ?
bo ta co jest seryjnie to ma okolo 1mm ...
a co kolega rozumie przez "poprawi prace skrzyni" ???
co to zmieni ???

Awatar użytkownika
mastan
Posty: 551
Rejestracja: 2007-08-18, 22:40
Lokalizacja: Kwidzyn, pomorskie

Re: sterownik A4LD 2 schematy KTÓRY JEST PRAWIDŁOWY ?! ?! ?!

2012-03-17, 12:05

Nie wymienić ,a wypełnić .Element P4 ma kształt miseczki (talerzyka) :-) i do tej miseczki trzeba włożyć tą podkładkę .
Podkładka o tej grubości podniesie ciśnienie regulatora o ok. 5psi .
Samochód będzie ci służyć do końca życia,jak będziesz nim bardzo szybko jeździł.

maniekgd
Posty: 27
Rejestracja: 2012-03-07, 15:52
Lokalizacja: gdańsk

Re: sterownik A4LD 2 schematy KTÓRY JEST PRAWIDŁOWY ?! ?! ?!

2012-03-21, 21:22

Aaaaa sorki Mastan , pomyliłem podkładkę P-4A z elementem o którym mówiłeś :oops:

Czyli między element P4 , a sprężynkę P-3A wstawić dopasowaną podkładkę grubości 2mm :mrgreen:

Zapowiada się ósme podejście do wyciągania skrzynki , trzecie podejście do rozbierania jej na czesci , ale za to pierwsze w celu zdiagnozowania uszczelnień w koszach sprzęgłowych ,
jak to nie będzie przyczyną awarii mojej skrzynki to się :612:

A moze podpowiecie koledzy na co zwrócić szczególną uwagę jak rozbiorę skrzynke na części pierwsze :?: :?: :?:

Awatar użytkownika
mastan
Posty: 551
Rejestracja: 2007-08-18, 22:40
Lokalizacja: Kwidzyn, pomorskie

Re: sterownik A4LD 2 schematy KTÓRY JEST PRAWIDŁOWY ?! ?! ?!

2012-03-21, 21:38

Nie pomiędzy P4 i P-3A ,a do środka P4 .
Ten element wygląda tak :
Załączniki
A4LD_pressure regulator1.JPG
A4LD_pressure regulator1.JPG (45.7 KiB) Przejrzano 3953 razy
Samochód będzie ci służyć do końca życia,jak będziesz nim bardzo szybko jeździł.

maniekgd
Posty: 27
Rejestracja: 2012-03-07, 15:52
Lokalizacja: gdańsk

Re: sterownik A4LD 2 schematy KTÓRY JEST PRAWIDŁOWY ?! ?! ?!

2012-03-21, 22:35

oooooo rany ale ja gupi jestem :eek:
no teraz to kumam :-D
dziękuję Ci bardzo za wytłumaczenie jak kozie na wozie :-D
tak to jest jak laik bierze sie za coś na czym sie nie zna :oops:
ale od czego są koledzy z forum hehe

dzięki mastan :-D

Wróć do „SKRZYNIE AUTOMATYCZNE ASB”